バイアス
- Bias
- 偏置
- 바이어스
バイアス(bias)という言葉は元々「先入観」「斜め」「偏り」といった意味があり社会的な事象にも使用されるが、電子回路でも幅広く使われている。
電子回路で使用されるバイアスとは、回路素子に一定の電圧や電流をあらかじめ与えて動作点の最適化を目的としている。
例えば、トランジスタはベース-バイアス間電圧VBEより小さな電圧ではコレクタ電流が流れず、増幅ができない。
小信号でも直線的に動作させるには、トランジスタのベースに適切な直流電圧(または電流)を与える必要があり、この電圧を与えるのがバイアス回路(図1)である。
トランジスタのバイアス回路は電子回路の基本であり、教科書には「固定バイアス」「自己バイアス」「電流帰還バイアス」などの回路が掲載されている。

「電流帰還バイアス」
写真1はトランジスタのバイアスを変えた時の出力波形である。
バイアスを与えない状態ではトランジスタはOFFのままで増幅作用を示さない。適切なバイアスを与えることにより良好な増幅が得られる。バイアスをさらに大きくしていくと最後は連続ON状態になり(交流)増幅作用は失われる。

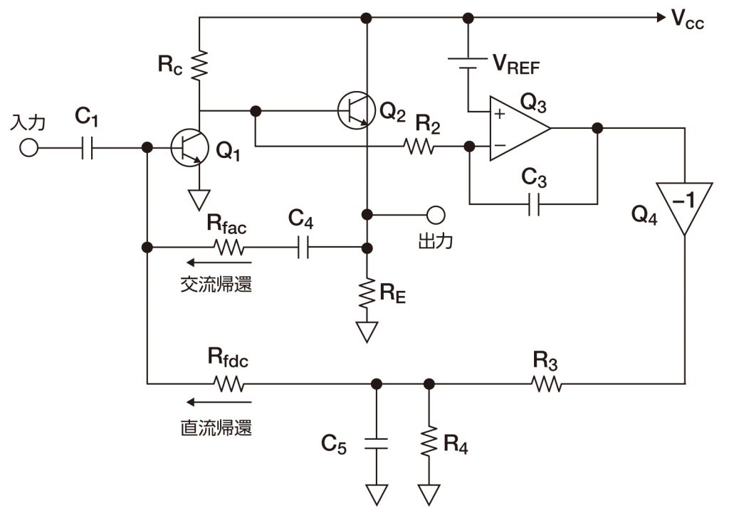
しかしながら、古典的なバイアス回路では半導体のバラツキや幅広い温度変化に対して最適動作点を維持するのは難しい。図2は当社の超低雑音増幅器SA-230F5(従来品)、SA-220F5に使用しているアクティブバイアス回路である。
オペアンプによる低域のフィードバックにより素子のバラツキ、温度変化に関係なく常に設計値通りのコレクタ電流、コレクタ電圧を維持できる(コレクタ電圧、電流は雑音最小値に設計)。

Topics ダイオードやオペアンプのバイアス
- 順方向/逆方向バイアス
ダイオードのようなPN接合を持った素子においてアノード側に正電圧、カソード側に負電圧を印加することを順方向バイアス、その逆の電圧を印加することを逆方向バイアスといいます。フォトダイオードなどは、逆バイアス電圧を印加すると接合容量が減り、高速応答が期待できます。 - 入力バイアス電流
オペアンプの仕様書に必ず記載されるのが入力バイアス電流(INPUT BIAS CURRENT)です。これはオペアンプの入力に流れる電流であり、一般にトランジスタが初段のものは数nA~数10μA、FETが初段のものは数pA~数nAです。
なお、入力オフセット電流(INPUT OFFSET CURRENT)は非反転入力および反転入力の入力バイアス電流の差を規定しています。